近日,香港新一届立法会议员的个人利益申报信息正式公示,90名议员的申报表已全部在立法会官方网页公布。

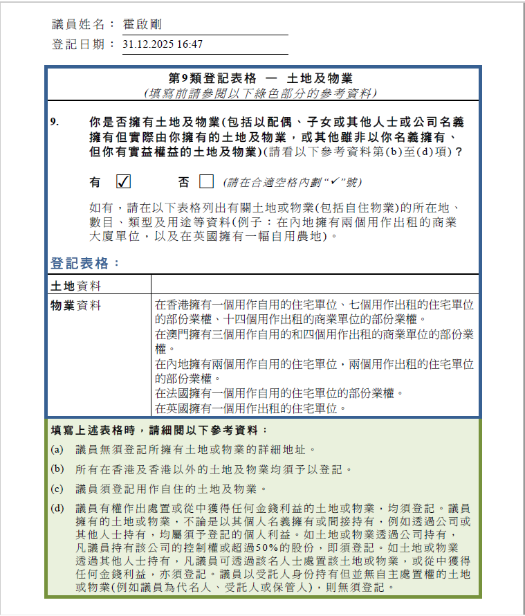
从申报详情来看,不少议员在内地及海外都拥有房产,其中连任议员霍启刚申报的物业数量最多,共计35处。这些物业中,7处用于自住,其余28处对外出租,分布范围涵盖香港、澳门、内地,以及英国、法国等多个地区和国家。具体分布为:香港22处、内地4处、澳门7处(含4个商业单元)。
查阅霍启刚上一届的申报记录可知,他在2022年曾提及在香港、内地、法国和英国持有物业,但未说明具体数量;2025年7月的申报则显示,他在香港港岛拥有4处物业、九龙拥有10处物业。此次霍启刚主动完整公开名下物业信息,不少内地网友纷纷点赞,称其“十分坦诚”“豪门中的清流”,还有网友打趣称他是“全球包租公”。

霍家多套知名豪宅此前已多次曝光,其中霍启刚一家五口现居的浅水湾豪宅,市值高达1.6亿港元。作为家族核心资产,该豪宅仅由大房长孙霍启刚继承。值得注意的是,此次申报的35处物业均为霍启刚个人直接持有,并未纳入家族信托资产范畴,仅这部分公开资产就已价值可观。
公示信息还显示,多处房产为霍启刚与郭晶晶婚后共同持有。这种毫无保留的财产公示,被外界解读为对婚姻的绝对坦诚,同时也向公众展现了公职人员的透明态度,完全符合“香港立法会议员须在当选后14天内申报个人利益”的议事规则要求。

有分析认为,霍启刚的资产布局暗藏家族战略考量。其内地物业主要集中在大湾区,例如珠海的自住房、东莞的出租住宅以及中山的家族相关项目,这与霍英东集团早年在南沙的投资布局相呼应;而海外资产则采用“法国自住+英国出租”的组合模式,凸显出稳健保值的投资思路。
除霍启刚外,25名议员在内地持有物业,另有12名议员的物业分布于全球多个国家和地区。以科技创新界议员邱达根为例,他的物业遍及上海、佛山、香港港岛、香港新界,以及英国、日本等城市;民建联议员陈仲尼不仅在香港拥有住宅、商用单位和工业大厦,还在加拿大、英国、越南购置了住宅物业。

选举委员会界别方面,议员谢伟俊拥有16处物业;李浩然申报的土地及物业数量较多,包括内地1块出租土地、5处出租住宅,以及香港1处自住住宅;梁子颖申报了九龙1处出租住宅和新界3个出租私家车车位;何敬康则持有新界1块尚未确定用途的农地。
新任议员中,目前有12人申报持有物业。其中,选委会界别黄锦良在内地有物业,洪锦铉拥有出租工业物业及自住物业,其余10人仅在香港持有住宅物业。此外,立法会主席李慧琼申报拥有2处九龙城区住宅物业,1处自住、1处出租。

除物业外,不少议员还申报了受薪董事或受薪雇佣职位。例如法律界议员陈晓峰就申报担任5家公司的非执行董事。在公司持股方面,选委会界别议员吴杰庄申报持有37家公司或团体的股份,数量较多;同属选委会界别的林琳以及医疗卫生界的林哲玄,分别持有8家、7家公司的股份。
从持有公司数量来看,乡议局功能组别议员刘业强以持有105家公司的股份实益权益位居首位,吴杰庄(44家)、黄英豪(41家)紧随其后。

选举捐赠方面,31名议员申报接收过选举捐赠(含所属政党捐赠),但均未填写具体捐赠金额。其中,金融界陈振英、选委会界别简慧敏获得中国银行(香港)的选举捐赠;劳工界林伟江则申报获得工会发展基金的捐赠。
此次财产申报公示,集中体现了香港的透明度规则。根据立法会《议事规则》第83条规定,议员需在每届任期首次会议召开前,向立法会秘书提交个人利益申报。立法会主席李慧琼表示,相信各位议员会认真依规,尽快完成所有需申报事项的提交工作,后续也会向秘书处了解议员申报的具体进展。
大风热搜网



